为做好2023年硕士研究生招生调剂工作,根据教育部、陕西省教育考试院以及学校有关文件精神,在确保公平性、科学性的基础上,现将公司2023年硕士研究生招生调剂工作细则公布如下:
一、接收调剂学科(类别/领域)

二、调剂方式
公司接收所有调剂考生(既包括接收外单位调剂考生,也包括接收本单位内部调剂考生,以及报考“退役老员工士兵”专项计划与普通计划之间调剂的考生)均须通过教育部指定的“全国硕士生招生调剂服务系统”(以下简称“调剂服务系统”)提出调剂申请。
三、调剂条件、调剂遴选规则
(一)调剂条件
1. 初试成绩符合第一志愿报考专业在A类地区的全国初试成绩基本要求。
2. 符合公司招生简章中相关专业规定的报考条件。
3. 第一志愿报考专业应与调入专业相同或相近,且在同一学科门类范围内。
4. 初试科目应与调入专业初试科目相同或相近,其中初试全国统一命题科目应与调入专业全国统一命题科目相同。
5. 公司不接收未统考数学的考生调剂;不接收除统考英语之外的其他语种考生调剂。
6. 公司“退役老员工士兵专项计划”如有调剂名额,只接收非全日制专业学位调剂。
(二)调剂遴选规则
1. 对于申请调剂公司同一专业的考生,学院根据调剂名额,按照考生报考专业与申请调剂专业的初试科目相同或相近,以及考生本科专业与申请调剂专业相同或相近的基本原则,按照优先级顺序遴选调剂复试考生。同一优先级内,按考生初试成绩由高到低择优遴选进入复试。
第一优先级:初试科目名称相同(统考科目代码相同,下同)、本科专业与申请调剂专业相同;
第二优先级:初试科目名称相近、本科专业与申请调剂专业相同;
第三优先级:初试科目名称相同、本科专业与申请调剂专业相近;
第四优先级:初试科目名称相近、本科专业与申请调剂专业相近;
其他考生按照初试成绩由高到低,结合学科方向择优遴选进入复试。
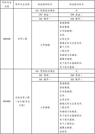
按照硕士研究生招生专业目录和本科专业目录,经学院教授委员会审议通过,研究生院审批后,相同或相近的初试科目、本科专业规定如下:
表1 初试相同、相近科目对照表

表2 本科专业与申请调剂专业相同、相近对照表

注:上表中所列各类本科专业以《普通高等学校本科专业目录(2022年版)》为准。
2. 学院不以考生提交调剂志愿的时间先后顺序等非学业水平标准作为遴选依据。
四、调剂工作程序
1. 学校在“调剂服务系统”设置接收考生调剂的专业及初试成绩要求。调剂系统每次开放时间不低于12个小时。
2. 考生须在规定时间内登录“调剂服务系统”填报调剂信息。
3. 学院登录“调剂服务系统”对申请调剂复试考生进行审核,遴选拟复试考生。
4. 学校研究生院对学院提交的拟复试考生进行审核,通过“调剂服务系统”给审核合格的考生发送复试通知。
5. 考生在规定时间内登录“调剂服务系统”接收复试通知,学院在本单位网站公示调剂复试人员名单。
6. 学院组织复试并确定拟录取调剂考生名单,并报学校研究生院审核后予以公示。
7. 学校研究生院严格审核调剂拟录取名单,并通过“调剂服务系统”向审核合格的考生发送待录取通知。
8. 接到待录取通知的调剂考生须在24小时内登录“调剂服务系统”予以确认,否则视为自动放弃。
五、其他
调剂考生复试、体检、录取、申诉与举报、以及信息公开和监督等事宜参照《永利yl234112023年硕士研究生招生复试录取工作实施细则》执行。
六、考生咨询的联系方式、联系人等信息
调剂联系人:惠倩楠、孙锐娟
联系电话: 029-88382735
咨询QQ群:230311970、830497968
永利yl23411
2023年3月27日